Instance Verification Kit (IVK)
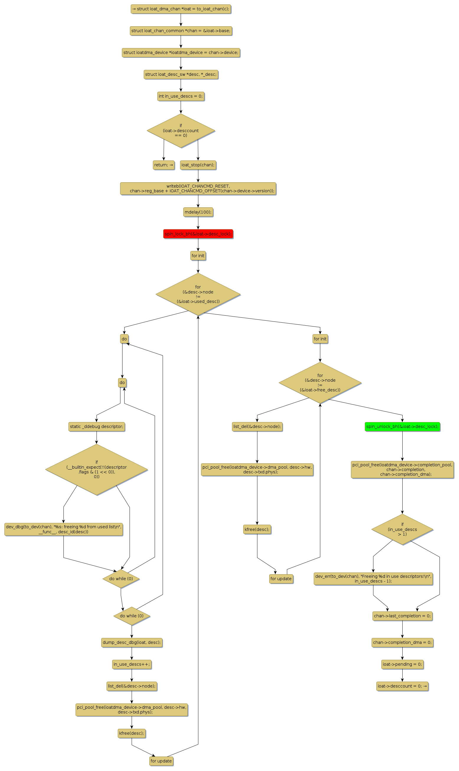
spin lock @ [12682+31+/linux-3.19-rc1/drivers/dma/ioat/dma.c]
Instance Signature: desc_lock
|
The Matching Pair Graph:
|
|
Function Name
|
Control Flow Graph (CFG)
|
Events Flow Graph (EFG)
|
Source Correspondence
|
|
ioat1_dma_free_chan_resources
|
|
|
[12018+29+/linux-3.19-rc1/drivers/dma/ioat/dma.c]
|